Secretaria de Salud

Establecimiento de 1 er Nivel

Centro de Salud con Internación Catachilla Alta

Es otro de los establecimientos de salud que cumple con todas las características estructurales de un Centro de Salud con Internación con un 85% de ambientes de acuerdo a la Norma de Caracterización, adicionalmente cuenta con ambientes de preparto, dilatantes, un ambiente exclusivo para el Bono Juana Azurduy, ambiente de emergencias, Ecografía y emergencias, además de vestuarios para el personal del establecimiento de salud, como el resto de los Centros de Salud con Internación no se cuenta con el ambiente de Residuos Sólidos Hospitalarios, por lo demás es otro de los establecimientos que puede ser acreditado.

Ubicación

Especialidades

  • Odontología
  • Laboratorio
  • Ecografía
  • Ambulancia

Horarios

24 Horas

Tel: 4-4339222

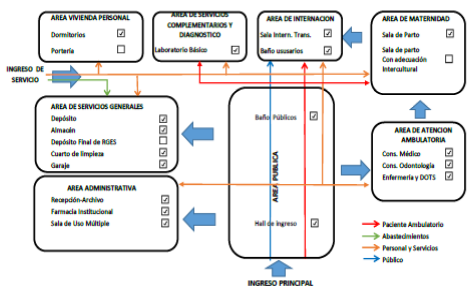
Diagrama Funcional del Puesto de Salud